Pokeys Bob for K40 style laser

Discussions and file drops for Auggie
Post Reply
GlennD
Old Timer
Posts: 80
Joined: Tue Oct 18, 2011 4:19 pm

Pokeys Bob for K40 style laser

Post by GlennD »

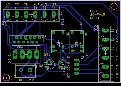
Here are the files for the bob I made in hopes it can help others.
Done in eagle 7.5 free version.
The board is single sided.

Thanks
Glenn
Attachments
BobPokeysR2.png

[The extension txt has been deactivated and can no longer be displayed.]

[The extension txt has been deactivated and can no longer be displayed.]

PokeysBobRev2.zip
(32.57 KiB) Downloaded 356 times
Last edited by Anonymous on Tue Apr 26, 2016 3:51 pm, edited 1 time in total.
GlennD
Old Timer
Posts: 80
Joined: Tue Oct 18, 2011 4:19 pm

Re: Pokeys Bob for K40 style laser

Post by GlennD »

Made this so i could use the existing cabling in the work area.
Also allowed me to use the stock home switches.

Glenn
Attachments

[The extension txt has been deactivated and can no longer be displayed.]

[The extension txt has been deactivated and can no longer be displayed.]

K40switchMotorBoard.zip
(23.29 KiB) Downloaded 376 times
DaughterBoard.png
User avatar
ArtF
Global Moderator
Global Moderator
Posts: 4651
Joined: Sun Sep 05, 2010 6:14 am
Contact:

Re: Pokeys Bob for K40 style laser

Post by ArtF »

Glen:

Great breakouts, kinda turn a Pokeys56/57 into a 57CNC.. and a K40
into a whole different monster...

Thx for the info and the work..

Art
Post Reply

Who is online

Users browsing this forum: No registered users and 25 guests